おかげさまで開設25周年AUTOEXPERTFROTAS.COM.BR 創業祭

AUTOEXPERTFROTAS.COM.BR

詳しくはこちら
マイストア マイストア 変更
  • 即日配送
  • 広告
  • 取置可能
  • 店頭受取

HOT ! ゼロディストーション・パワーアンプ ゼロディストーションアンプキットの組み立て : ryoji_kumabeのblog

※AUTOEXPERTFROTAS.COM.BR 限定モデル
YouTuberの皆様に商品の使い心地などをご紹介いただいております!
紹介動画はこちら

ネット販売
価格(税込)

57600

  • コメリカード番号登録、コメリカードでお支払いで
    コメリポイント : 4ポイント獲得

コメリポイントについて

購入個数を減らす
購入個数を増やす

お店で受け取る お店で受け取る
(送料無料)

受け取り店舗:

お店を選ぶ

近くの店舗を確認する

納期目安:

13時までに注文→17時までにご用意

17時までに注文→翌朝までにご用意

受け取り方法・送料について

カートに入れる

配送する 配送する

納期目安:

2025.10.07 14:26頃のお届け予定です。

決済方法が、クレジット、代金引換の場合に限ります。その他の決済方法の場合はこちらをご確認ください。

※土・日・祝日の注文の場合や在庫状況によって、商品のお届けにお時間をいただく場合がございます。

即日出荷条件について

受け取り方法・送料について

カートに入れる

欲しいものリストに追加

欲しいものリストに追加されました

ゼロディストーション・パワーアンプ ゼロディストーションアンプキットの組み立て : ryoji_kumabeのblogの詳細情報

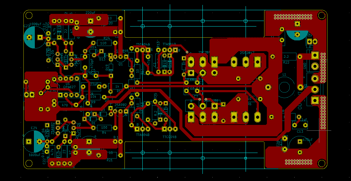
ゼロディストーションアンプキットの組み立て : ryoji_kumabeのblog。ゼロディストーション・パワーアンプ・キット / Zdistamp_TG01。Yahoo!オークション - ゼロディストーション パワーアンプ。ご覧いただきありがとうございます。本商品は、トランジスタ技術 2019年5月号、2019年10月号に掲載された黒田徹氏のゼロディストーションアンプのキットになります。歪が極めて少なく透明感のある音で大変気に入っておりましたが、機材整理のためご興味のある方にお譲りしたいと思います。ゼロディストーション・パワーアンプTHD+N 0.0003% 本アンプは,黒田徹氏設計のOPアンプ増幅段とひずみが小さいトランスリニアバイアス出力段を組み合わせた40W出力のパワー・アンプです.キット概要本キットは、OPアンプを利用した電圧増幅段とアイドリング電流が少なくひずみが小さいトランスリニア出力段を組み合わせた40W出力のパワー・アンプの部品セットです。詳細【開発者】黒田 徹/Takazine【仕様】●サイズ:330(W)×88(H)×330(H)mm(完成時) ※突起物(足や端子など)を除く【スペック】 定格出力 36W+36W(20Hz~20kHz 0.002% 8Ω) THD+N 0.00032%(1kHz、8Ω、36W出力 80kHz LPF) 出力周波数特性 1Hz~1050kHz(+0dB、-3dB、8Ω) 残留ノイズ 20uV(A-WAIT、入力ショート) ダンピングファクタ 115(1kHz) スルーレート ±16V/us 入力インピーダンス 100kΩ(ボリュームを付けない場合) 33kΩ(キットに含まれるボリュームをつけた場合) 入力感度 760mVrms ゲイン 27dB S/N比 103dB(JEITA) 118dB(定格出力)ご検討よろしくお願いします。ゼロディストーションアンプのレプリカ : ryoji_kumabeのblog。出品の商品は、共立電子で販売中のゼロディストーション・パワーアンプ・キットの組み立て済み完成品になります。Accuphase P-300 S ステレオパワーアンプ アンプ p-300s。ONKYO A-909X SPリレー交換済み 最上級機種 動作良好 上美品⑧。ボリュームは東京光音の高音質タイプ4CP2508-S(4連Aカーブ50KΩ)に換装しており、それ以外はキットのオリジナルです。アンプ Creative Sound Blaster AE-7 PCIe。三菱シーケンサ。お値引きのご相談も大歓迎ですので、コメントいただけますようよろしくお願いいたします。MARANTZ(AIRBOW) PM10 Ultimate プリメインアンプ。ハーマン・カードン プリメインアンプ PM655【ジャンク品】。トランスリニア出力段の採用、微細なアートワークと部品レイアウトなどによって、世界最高クラスのTHD+N 0.0003%を実現しています。YAMAHA AVアンプ RX-V577。TEAC AI-303 プリメインアンプ。
  • ゼロディストーションアンプキットの組み立て : ryoji_kumabeのblog
  • ゼロディストーション・パワーアンプ・キット / Zdistamp_TG01
  • Yahoo!オークション - ゼロディストーション パワーアンプ
  • ゼロディストーションアンプのレプリカ : ryoji_kumabeのblog

同じカテゴリの 商品を探す

ベストセラーランキングです

このカテゴリをもっと見る

この商品を見た人はこんな商品も見ています

近くの売り場の商品

このカテゴリをもっと見る

カスタマーレビュー

オススメ度  4.4点

現在、5284件のレビューが投稿されています。